1912YX福利游戏中心

43U福利游戏中心

★ 超低折扣 ★

下载游戏

活动

您的位置: 异能都市0.1折>活动>43u《异能都市0.1折》线下累充返利活动

43u《异能都市0.1折》线下累充返利活动

作者:43u亚夏   时间:2024-10-21 10:50:53

一、单日累充

活动规则:单日(0-24时)真实充值结算达到下方档位,次日可与客服申请发放

1.金额无法跨日充值叠加

2.充值档位单日累充额度不可叠加领取,取最高档如:单日累计充值1000元,只能享有1000元档位奖励;

3.无法重复领取特指档位,如:单日累计充值2000,无法领取两个1000档位的奖励;

4.申请时限:达到返利要求后,在7个工作日内联系客服QQ:3008619047核实申请,逾期无效。

异能都市0.1折线下返利活动

异能都市0.1折线下返利活动


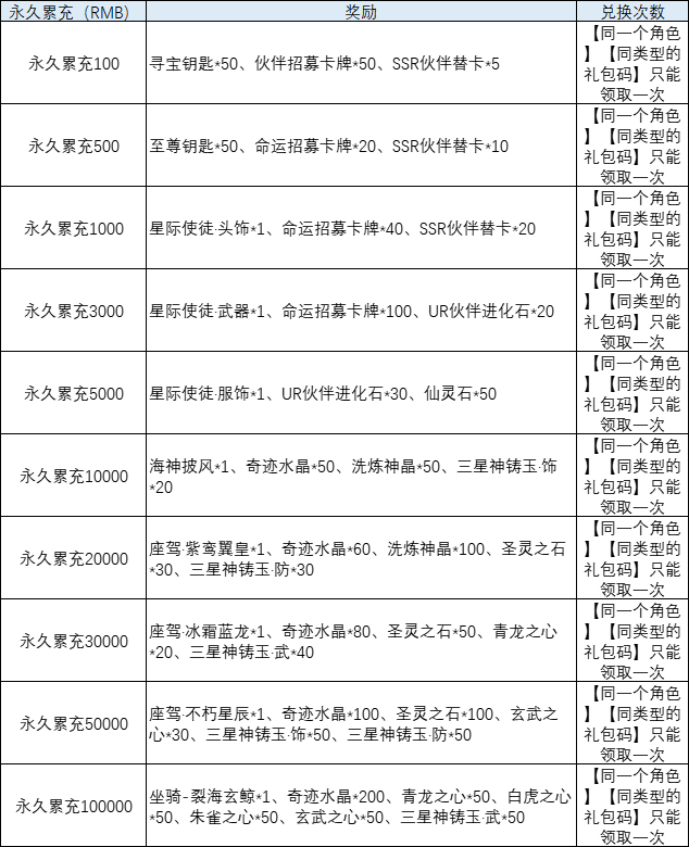
二、永久累充

活动时间:长期有效

活动规则:真实充值结算达到下方档位,可与客服申请发放

1、达到累计充值且添加客服QQ:3008619047,即可联系客服领取对应的礼包;

2、累充奖励每个档次单个角色终生仅可领取一次,充值满足条件角色领取;

3、在以往累充活动已经领取过的礼包无法领取,可领取新达到档位的礼包;

异能都市0.1折线下返利活动


43u异能都市0.1折官方网站:http://ynds2.43u.com/

43u网页游戏平台:http://www.43u.com/



上一篇: 43u《异能都市》游戏冠名活动
下一篇:

最新文章
[2025-11-13]• 43u《异能都市0.1折》双线162区11月19日10:00火爆开启!
[2025-11-10]• 43u《异能都市0.1折》11月13日合服公告
[2025-11-06]• 43u《异能都市0.1折》双线161区11月12日10:00火爆开启!
[2025-11-01]• 43u《异能都市0.1折》双线160区11月05日10:00火爆开启!
[2025-10-30]• 43u《异能都市0.1折》10月30日更新维护公告
[2025-10-24]• 43u《异能都市0.1折》双线159区10月29日10:00火爆开启!
[2025-10-18]• 43u《异能都市0.1折》双线158区10月22日10:00火爆开启!
[2025-10-13]• 43u《异能都市》10月16日合服公告
[2025-10-11]• 43u《异能都市》10月15日开服公告
[2025-10-11]• 43u《异能都市》10月11日更新维护公告

热门攻略

+MORE

新游排行

+MORE
关闭